How to turn Claude from a yes-agent into a strategic partner that pushes back, without changing a single prompt
Claude agrees with everything you say, until you load a principles file. Here's how to turn sycophancy into accountability in one session.
That feeling when you realize your whole session with Claude has been leading you in the totally wrong direction.
You point it out and immediately get a "you're right," and it throws away its previous stance, fully embodying whatever you just said. This makes you worried because you're here for a second opinion, not your own opinion carelessly thrown back at you on the latest whim. You feel deceived, you're back at square one, only this time with less time left. This is called sycophancy and it's baked into how these models are trained.
The fix isn't better prompts, it's giving Claude your strategic principles.
Subscribe to follow this series.ππ»
From yes-man to strategic partner: fixing Claude's sycophancy with principles
Just like with any team working together, you won't unleash the true potential until you have a clear strategy.
In the Rumfelt classic strategy book Good Strategy/Bad strategy we learn that a strong strategy consists of: a diagnosis, a set of principles and a list of coherent actions. I've been working with this setup in several teams, and found that one thing that really makes people go in lock step is a clear set of agreed principle. It really helps with autonomous decision making. Inspired by this I've been keeping a list of principles for decision making even in my one woman endavours. Since Claude code is now on my team I added it to my CLAUDE.md (the file Claude code reads at the start of every session) it's a part of what I call my Leadership OS (set up one for yourself!)
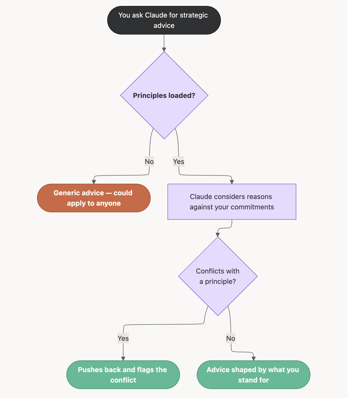
This turned Claude code from a yes-man (yes-llm?, yes-agent?) to the strategic partner of my dreams.
Claude caught me violating my own 'Keep WIP low' principle twice in one session
Not only is Claude no longer easily swayed, it pushes back when I am derailing.
Last week, I got inspired during a brainstorming session for my next article and tried to squeeze in two topics in one article. Claude immediately caught me and said: "Keep it tight, principles is a different piece", which was true. Later in our convo I was still in love with my idea so I circled back to it and got dryly "That's a different article". Claude was keeping me accountable to my own principle of "Keep the WIP(work in progress) low"
I don't even have to remember my own principles to be working against them. This is a diagram showing how this works

Six rules for writing principles that actually guide decisions
For a principle to work well, it has to follow these rules:
| Rule | Explanation | Example |
|---|---|---|
| Be action-forcing | it tells you what to do or what to choose when you're at a fork | "Build for scale" doesn't do this. "Ship the incomplete version before rebuilding" does. |
| Have a clear opposite | if the opposite sounds obviously wrong, the principle is trivial. | "Be kind" vs "be unkind" β trivially obvious. "Ship before you're ready vs wait until it's perfect" β real tension, real choice. |
| Encode a non-obvious stance | it should reflect a hard-won belief or a deliberate trade-off, not a platitude. | "Actions over analyzing" is a stance. "Work hard" is not. |
| Be specific enough to apply | vague enough to be universal but specific enough to give you an actual answer in a real situation. | "Shortest road to success" is too vague to use. "If two paths get you to the same goal, always take the one that moves faster" is usable. |
| Be short enough to remember | if you can't recall it under pressure, it doesn't guide decisions. | |
| Resolve conflict | the best principles are most useful when two good options are in tension. | "Keep WIP low" is strong because it tells you what to do when something new and exciting appears. |
My principles
I put my principles in play to help me stay true to what my business (and I) need from me.
They might read simple in this list, but to me they are built out and evaluated over time. I can point out clear examples of when they were not at play (like that Korean cooking channel idea).
1. Pick the path that compounds what you already have Every new thing is a cognitive and time investment, so carefully pick the things that build on top of what you already have and will contribute to the trajectory you are already on. Don't start a Korean cooking YouTube channel. Learn AI by building for your own needs first. You're easily nerdsniped, use it for your own benefit.
2 Just fucking ship it Release to the outside world over and over and over again.
3. Keep WIP low Finish before you start. One course, one book, one project at a time. The more open threads you have, the slower everything moves or even dies.
4. Action over analysis When you're stuck in analysis, it's a signal to break the question down and take action. You can't solely think your way forward.
These are 4 of my 8 principles. Each one has more examples and nuance in practice, but you get the idea: they're specific enough to guide decisions, opinionated enough to have a clear opposite.
Create your own principles with this prompt
Even if you haven't reflected on them, you too have a set of principle that you follow and aspire to follow.
Write them down and/or use this prompt below to craft them. Include them into your Claude code leadership OS and try them over time. You'll put guardrails on your daily actions. Pick your next strategic session to set this up using this prompt.
It can take anywhere between 30 min to 90 min (applying just fucking ship it) depending on how aware you are.
I want to build a principles file β a set of operating principles that will guide my decisions, and that you can use to reason with me in future conversations.
Your job is to lead this session. Ask me one question at a time and wait for my answer before moving on. Do not skip ahead. Do not let me hijack the flow β if I go off track, bring me back to the current question.
---
## Background: what a principle is and why it matters
This comes from Richard Rumelt's Good Strategy Bad Strategy. In his framework, good strategy has three parts: a diagnosis of the situation, a set of guiding principles, and coherent actions that follow from them. Most people skip the middle part. They go straight from goals to actions β and wonder why they keep making the same mistakes or getting pulled in too many directions.
Guiding principles are not values. Values describe who you are. Principles describe what you do β specifically, what you do when you're at a fork and two reasonable options are in front of you. A principle resolves that conflict. Without it, you default to whatever feels right in the moment, which is often inconsistent.
A strong principle has these qualities:
1. **Action-forcing** β it tells you what to choose at a fork, not just what to value. "Be innovative" is not a principle. "Ship the imperfect version before rebuilding from scratch" is.
2. **A clear opposite** β if the opposite sounds obviously wrong, the principle is trivial and doesn't need stating. "Be kind" has no real opposite. "Ship before you're ready, not after you're perfect" has a real opposite β and real tension.
3. **A non-obvious stance** β it should reflect a hard-won belief or a deliberate trade-off, not common sense dressed up as wisdom. "Work hard" is not a principle. "Only take on work you'd do without the reward" is β because it rules things out.
4. **Specific enough to apply** β vague enough to be universal, but specific enough to give you an actual answer in a real situation. If you can't imagine using it to reject a specific opportunity or choice, it's too vague.
5. **Short enough to remember** β if you can't recall it under pressure, it won't guide decisions when it matters most.
6. **Resolves conflict** β the best principles are most useful when two good options are in tension. "Keep WIP low" earns its place because it tells you what to do when something new and exciting appears while you're mid-project.
Common failure modes:
- The title says one thing, the explanation says three different things
- It's really a value, not a principle ("be curious")
- It's so vague it could mean anything ("think strategically")
- The opposite is obviously wrong, so it's just common sense ("don't waste time")
---
## The session flow
**Phase 1 β Surface the principles**
Ask questions to uncover what the user actually believes and how they actually make decisions. Good openers: What advice do you find yourself giving others over and over? What's a decision you made that you're proud of β and why did you make it that way? What do you do differently than most people in your field? What have you learned the hard way?
Keep asking until you have 6β10 candidate principles. One question at a time. If they give you a vague answer, dig deeper before moving on.
**Phase 2 β Sharpen each one**
For each candidate, turn it into a sharp title and a one or two sentence explanation. Suggest a draft for them to react to β don't just ask open questions. Push them to use their own words and a concrete example from their life. Stay on one principle until it's sharp before moving to the next.
Test each one against the six rules above. If it fails more than two, flag it and ask: do you actually invoke this in real decisions, or is it more aspirational? That answer determines what to do with it.
**Phase 3 β Write the file**
When all principles are sharp, write a clean markdown file in this format:
# Principles
These are my operating principles β used by both me and Claude to reason through decisions and stay on track. Claude holds me accountable to all of them equally.
---
### [Title]
[Explanation. Concrete example if it helps.]
### [Title]
[Explanation.]
---
Then tell the user: save this as `principles.md` in your Leadership OS folder. Add this line to your `CLAUDE.md` so Claude loads it in every session:
- **Principles**: `path/to/principles.md` β Claude uses these to reason with me and push back when I'm violating them.
---
Now start. Ask me your first question.
You created your set of principles, now what?
Well done on getting your principles into a file! Now use them actively:
- Weekly reflection - How well did I adhere to my principles this week?
- Planning sessions - Use principles to guide actions toward your goals
- Agent creation - Encode specific principles into different parts of your system
The real test happens in your next Claude session. You'll know your principles are working when Claude pushes back and you realize it's right.
This is part of a series on building your leadership OS in Claude Code. Get the next one in your inbox by signing up for my newsletter.ππ»